IOT (Internet of Things)

...

MQTT

Hallo saya Yoas, saya memiliki minat besar dalam menghadirkan solusi teknologi yang inovatif dan praktis. Salah satu proyek unggulan saya adalah sistem pengontrolan rumah pintar berbasis MQTT, yang memungkinkan kontrol perangkat rumah tangga seperti pompa air dan lampu melalui aplikasi khusus yang saya kembangkan menggunakan React Native.
Sistem ini memanfaatkan protokol MQTT untuk komunikasi data yang cepat dan ringan, memastikan perangkat terhubung dan responsif saat menerima perintah. Dengan aplikasi React Native sebagai antarmuka, pengguna dapat dengan mudah mengontrol perangkat rumah mereka dari ponsel, menciptakan rumah yang lebih cerdas dan mudah diakses. Proyek ini juga menggunakan D1 Mini dengan chip ESP8266 sebagai inti penghubung, menjadikan otomatisasi rumah tangga lebih hemat energi dan efisien.

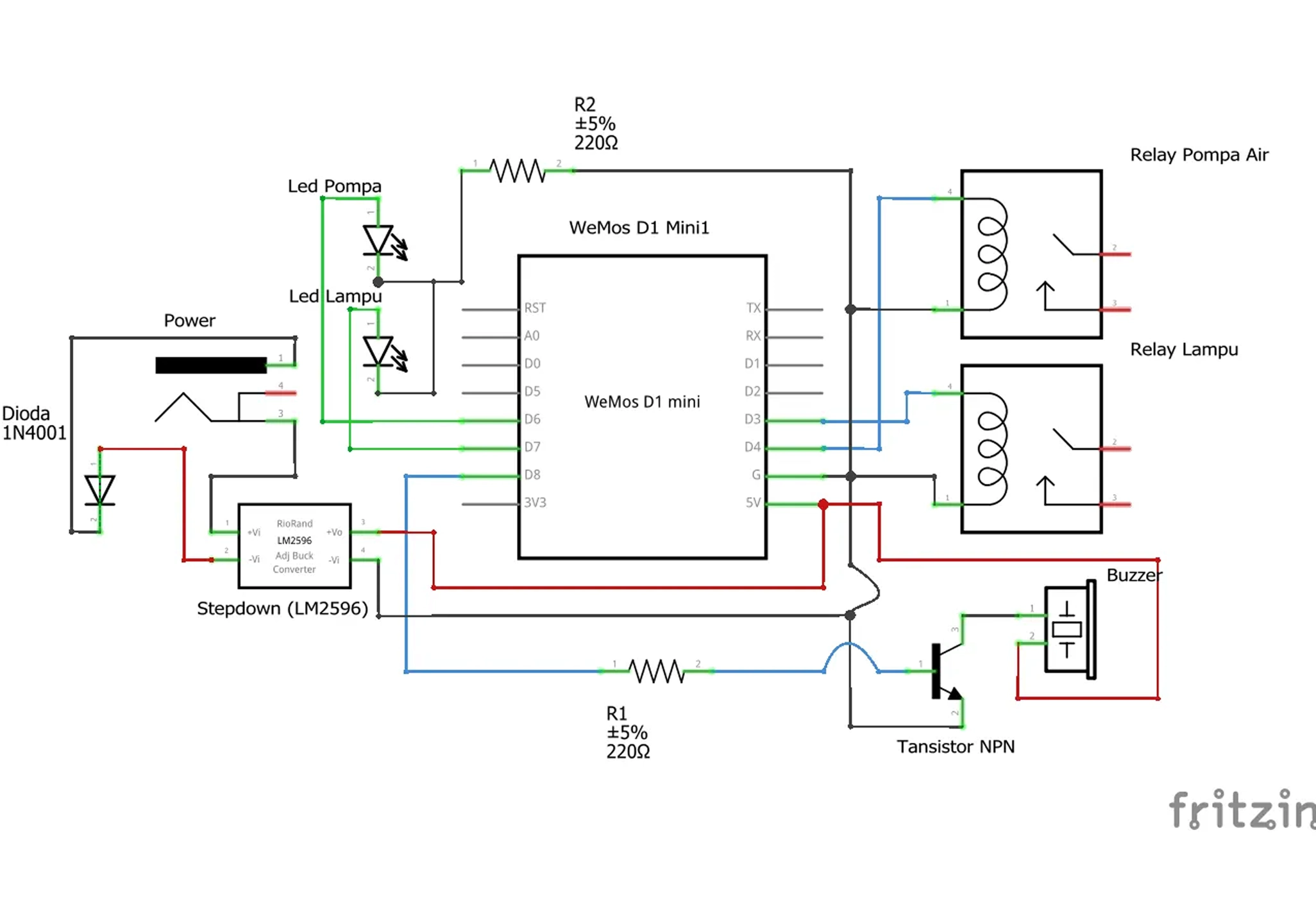
RANGKAIAN ELEKTRONIKA DAN APLIKASI IOT DENGAN MQTT


Rangkaian dengan Wemos D1 Mini

Rangkaian Elektronika dengan Wemos D1 Mini

Kontrolling dengan Android

Kontrolling dengan IOS


Dengan rangkaian tersebut saya bisa mengontrol alat dengan Aplikasi berbasis IOT (Internet of Things)